Show packages used in these notes
library(tidyverse)
library(latex2exp)Dr. Alexander Fisher
Let \(\Phi\) be the support of \(\theta\). An interval \((l(y), u(y)) \subset \Phi\) has \(100 \times (1-\alpha)\%\) posterior coverage if
\[ p(l(y) < \theta < u(y) | y ) = (1-\alpha) \]
Interpretation: after observing \(Y = y\), our probability that \(\theta \in (l(y), u(y))\) is \(100 \times (1-\alpha)\%\).
If \(\alpha = 0.05\), such an interval is called 95% posterior confidence interval (CI). It may also sometimes be referred to as a 95% “credible interval” to distinguish it from a frequentist CI.
This is a probability statement about \(\theta\)!
Contrast posterior coverage to frequentist coverage:
A random interval \((l(Y), u(Y)\)) has 95% frequentist coverage for \(\theta\) if before data are observed,
\[ p(l(Y) < \theta < u(Y) | \theta) = 0.95 \]
Interpretation: if \(Y \sim P_\theta\) then the probability that \((l(Y), u(Y)\) will cover \(\theta\) is 0.95.
In practice, for many applied problems
\[ p(l(y) < \theta < u(y) | y ) \approx p(l(Y) < \theta < u(Y) | \theta) \]
see section 3.1.2. in the book.
Let \(Y_1, \ldots Y_n\) be binary random variables that are conditionally independent given \(\theta\) so that \(p(y_i | \theta) = \theta^{y_i} (1-\theta)^{1-y_i}\). Let \(\theta \sim beta(a, b)\).
Recall that \(\theta | y_1,\ldots y_n \sim beta(a + \sum{y_i}, b + n - \sum y_i)\).
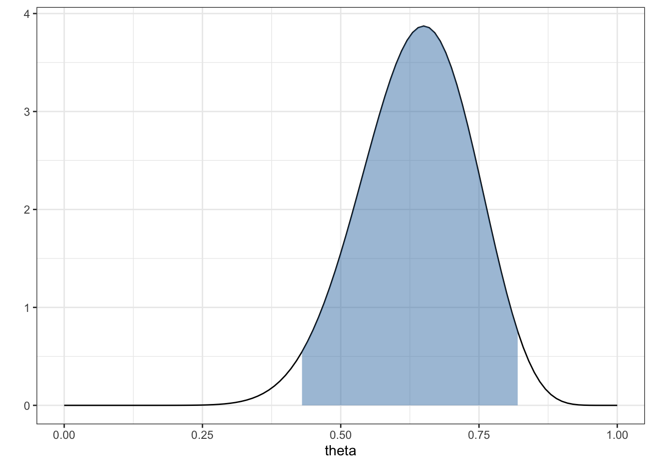
Therefore, a \((1-\alpha)\) confidence interval can be computed for a given \(a, b\) and data \(n, \sum y_i\), see coded example below:
The posterior mean \(E[\theta | y_1,\ldots y_n] =\) 0.64 with 95% Bayesian CI (0.43,0.82).
A \(100 \times (1-\alpha)\)% high posterior density (HPD) region is a set \(s(y) \subset \Theta\) such that
\(p(\theta \in s(y) | Y = y) = 1 - \alpha\)
If \(\theta_a \in s(y)\) and \(\theta_b \not\in s(y)\), then \(p(\theta_a | Y = y) > p(\theta_b | Y = y)\)

Posterior mode: sometimes called “MAP” or “maximum a posteriori” estimate, this quantity is given by \(\hat{\theta} = \arg \max_{\theta} p(\theta | y)\).
One way to report the reliability of the posterior mode is to look at the width of the posterior near the mode, which we can sometimes approximate with a Gaussian distribution:
\[ p(\theta | y) \approx C e^{\frac{1}{2} \frac{d^2L}{d\theta^2}|_{\hat{\theta}} (\theta - \hat{\theta})^2} \] where \(C\) is a normalization constant and \(L\) is the log-posterior, \(\log p(\theta | y)\).
Taken together, the fitted Gaussian with a mean equal to the posterior mode is called the Laplace approximation.
For the beta-binomial model above, compute the Laplace approximation.

alpha = a + sumY
beta = b + n - sumY
d2posterior = function(theta) {
( (1-alpha) / (theta^2) ) -
((beta - 1) / (1 - theta)^2)
}
thetaHAT = (alpha - 1) / (beta - 2 + alpha)
sdhat = sqrt(- 1 / d2posterior(thetaHAT))
data.frame(theta = c(0, 1)) %>%
ggplot(aes(x = theta)) +
stat_function(aes(color = "posterior"),
fun = dbeta, args = list(alpha, beta)) +
theme_bw() +
labs(y = "") +
stat_function(aes(color = "Laplace approx."), fun = dnorm,
args = list(mean = thetaHAT, sd = sdhat))